网站首页
资讯动态
关于我们
中心简介
组织结构
通知公告
政策法规
申请调解
调解申请书(参考格式)
调解规则
收费办法
调解员名册
我要加入
众心如城
联系我们
当前位置
>
申请调解
>
收费办法
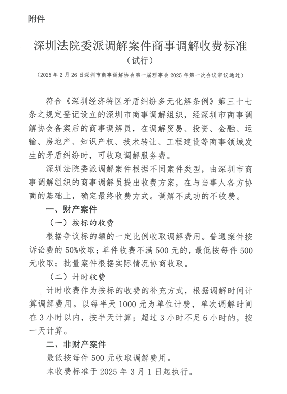
我中心收到并执行深圳市商事调解协会印发《深圳法院委派调解案件商事调解收费标准(试行)》的通知
深圳市光明区君诚商事调解中心
{{formatDate(infoObj.addTime,'yyyy-MM-dd HH:mm:ss')}}